疫情影响下,多地出台楼市调控方针以坚持楼市平稳开展,可是四个城市出台的松绑方针却被“打回原形”。
剖析人士指出,单从房地产商场数据体现来看,不少城市仍存在方针放松的理由,也有着依托房地产来提振商场经济的内涵驱动力。无论是土地收入仍是对房地产企业纾困来说,当地政府都有为房地产方针松绑的激动。但中心对房地产商场的调控方针定位并未改动,仍旧坚持‘房住不炒’,当地政府怎么拿捏房地产调控方针变得更值得检测。
四城房地产方针“一日游”
据汹涌新闻()不完全统计,到现在,已有河南省驻马店市、广东省广州市、陕西省宝鸡市、山东省济南市四个城市先后在发布放松房地产调控方针后,进行删去或吊销,各地楼市方针现“一日游”的状况。
在修正删去或撤回的方针中可以正常的看到,驻马店市和宝鸡市的方针都提及“下降首套房借款首付份额”;济南市的方针提及“松绑限购”;广州市的方针则被以为是解禁“类住所”。
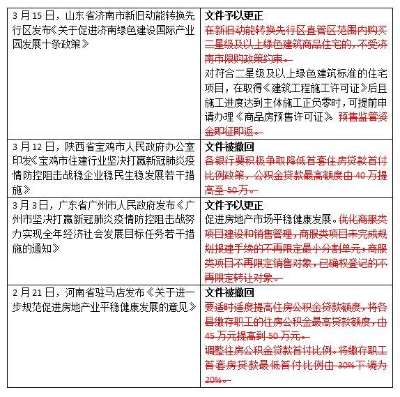
详细来看,先是2月21日,驻马店市曾发文宣告下降公积金借款首付份额,方针提出“将公积金借款购买首套房首付份额下降至20%”。
尔后,在通过河南省政府约谈驻马店市人民政府首要负责同志,坚持“房住不炒”,履行主体职责之后,河南省驻马店发布的17项稳楼市方针已从官网撤下,该市房地产方针按原方针履行。
宝鸡市的方针则清晰鼓舞银行下降首套房借款首付份额。
3月12日9时57分,宝鸡市人民政府办公室印发《宝鸡市住建职业坚决打赢新冠肺炎疫情防控阻击战稳企业稳民生稳开展若干办法》,办法合计15条,其间第12条清晰,各银行要积极争取下降首套住宅借款首付份额方针,公积金借款最高额度由40万进步至50万。
由此成为首个鼓舞商业银行下降首付份额的城市。
不过,该文件发布未满12个小时就被撤下。现在,官网上已不再显现该方针。
广州市的“解禁类住所”方针也在此前现“一日游”。
3月3日,广州市人民政府发布《广州市坚决打赢新冠肺炎疫情防控阻击战努力完成全年经济社会继续健康开展方针使命若干办法的告诉》,合计48条办法,其间的第三十一条显现,促进房地产商场平稳健康开展。优化商服类项目建造和出售办理,商服类项目未完成规划报建手续的不再限制最小切割单元;商服类项目不再限制出售方针,已确权挂号的不再限制转让方针。
该项办法的拟定被以为广州将解禁“类住所”。
一天之后的3月4日,汹涌新闻()从广州市政府网站得悉,广州市发布的《广州市坚决打赢新冠肺炎疫情防控阻击战努力完成全年经济社会继续健康开展方针使命若干办法的告诉》从官网撤下,并于当天晚间发布新版“48条”,但“优化商服类项目”的条款现已不在其间。
3月17日,山东省济南市新旧动能转化先行区网站则发布“更正声明”称,济南新旧动能转化先行区(以下简称“先行区”)2020年3月15日发布的《关于促进济南绿色建造世界工业园开展十条方针》中,触及“预售监管资金即征即返”;“在先行区直管区范围内购买二星级及以上绿色修建商品住所的,不受济南市限购方针束缚”的表述不精确,现予以更正。
新版方针中,关于预售监管集资即征即返、不受济南市限购方针束缚等表述已从文件中删去。
中国社会科学院城市开展与环境研究所研究员王业强指出,当地政府在面对疫情冲击下有经济压力,“一日游方针”则反映了这些方针与中心“房住不炒”定位的抵触。事实上,经济压力在国家层面也是存在的,国家在微观财政方针、金融方针上都有不同程度的体现,比方定向降准、“新基建”等等,但直接违反“房住不炒”的方针是不会被答应的。
当地政府公共决议计划尚缺谨慎
58安居客房产研究院分院院长张波指出,单从房地产商场数据体现来看,不少城市的确存在方针放松的理由,也有着依托房地产来提振商场经济的内涵驱动力。但房地产阅历了几年调控,商场全体安稳的成果来之不易,购房者关于商场预期安稳的决心来之不易。当下针对疫情影响,协助房地产相关企业纾困的方针必不可少,而放松需求侧的调控方针则理应慎之又慎,需求侧调控方针的大开大合往往会对房地产商场构成较大影响,也简单导致不可控要素的发生。
中南财经政法大学数字经济研究院履行院长盘和林则指出,“疫情影响下,房地产商场的确面对较大压力,无论是土地收入仍是对房地产企业纾困来说,当地政府都有为房地产方针松绑的激动。可是从大的微观方针来看,中心对房地产商场的调控方针定位并未改动,仍旧坚持‘房住不炒’,别的当时房地产商场的杠杆及房价都抵达必定的高度,一旦方针松绑,或许存在房价进一步反弹的压力,这样也会进一步揉捏实体经济,实践来看是对经济晦气的,一起也会引发必定的危险。因而当地政府怎么拿捏房地产调控方针是较为灵敏的。”
盘和林以为,大众对房地产方针松绑也十分灵敏,一旦有所放松,当地政府也接受舆论压力。从公共方针的决议计划性上来说,当地政府在公共决议计划上尚缺谨慎,没有充分考虑各方面的要素,也导致不少城市出台的方针“一日游”。
在广东省住宅方针研究中心首席研究员李宇嘉看来,“这四个城市发布的涉房地产方针尽管内容不一样,但体现形式是共同的,即均在需求端进行影响,打破限购方针、加杠杆打破房住不炒准则、打破当地依靠房地产方针的限制。”
李宇嘉以为,国家现在的情绪是很清晰的,即“房住不炒”,不将房地产作为短期影响经济的手法,以及不能给社会传达当地政府依靠房地产这样的信号。这一信号一旦传达,会给商场带来托底乃至“救市”这样的观点。早年两月的状况去看,中心对房地产商场的情绪是一向的、清晰的,即根绝房地产依靠及房地产影响经济这样的做法。但假如将房地产与工业、人口等结合起来,这种方针是没问题的,比方各地出台的一些人才购房方针、落户方针、公积金方针等。
李宇嘉指出,之所以当地政府在方针出台上呈现一些重复,背面的原因也在于“一城一策”后,调控方针的自主权是给到当地政府的,但出台的过程中,又会触碰到“不将房地产作为影响经济手法”的限制,也导致了一些方针被叫停。
张波也指出,因城施策并不是只是站在各城市本身的视点来考虑房地产的开展,而是结合全国楼市的全体状况,由面到点,系统化地考虑和推动房地产的建造,合理运用调控手法,在应对好疫情影响的基础上,更好完成房地产商场平稳开展,人民群众安居宜居的美好生活方针。

艾芬达电热毛巾架:持续创新突破,打造行业核心竞争力~
艾芬达电热毛巾架:改善浴室环境,畅享干爽舒适!
艾芬达电热毛巾架:浴室焕新装,健康新升级!
海信电视E8Q Pro璀璨登场,对比前代E8N Ultra有哪些升级亮点?
艾芬达电热毛巾架:告别春季潮湿,开启舒适生活新篇章!
艾芬达电热毛巾架:一键除湿,把阳光搬回家!
艾芬达成功通过L7级认证,数字化实力获权威认可!
数字化、智能化浪潮下,艾芬达电热毛巾架为行业发展开辟新路径!