
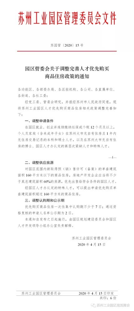
4月15日,姑苏工业园区规划建造委员会官方大众号发布《园区管委会关于调整完善人才优先购买产品住宅方针的告诉》(以下简称《告诉》),说到对园区人才优先购买产品住宅方针有所调整。
“姑苏工业园区规划建造”微信公号 图
《告诉》中说到,将本科和硕士学历人才有关住宅条件调整为:在园区工作、创业并接连交纳社保或个税12个月及以上,个人及家庭(含未成年子女)在姑苏大市无自有住宅且1年内无住宅买卖记载的本科和硕士人才。
博士、园区人才办确定的高层次紧缺人才和特别人才仍为在姑苏大市无自有住宅。
在2019年6月姑苏工业园区人才优购房方针中说到,在园区工作、创业并接连交纳社保或个税 12个月及以上,且个人及家庭(含未成年子女)在姑苏大市无自有住宅的本科及以上人才,或园区人才办确定的其他高层次紧缺人才。请求人在本办法实施后,将家庭具有的住宅搬运至原配偶或未成年子女名下形成无自有住宅的,自该住宅不动产搬运挂号满两年后方可请求优购房资历。一个请求人及家庭,只享用一次优购房方针。
易居研讨院智库中心研讨总监严跃进以为,比照2019年6月工业园区人才优购房方针,至少在两个方面呈现了两个松动。榜首、本科和硕士需求满意近1年无房屋买卖的条件,而曩昔则要求是最近两年。第二、博士以及其他特别人才等不再查曩昔住宅买卖状况。换而言之,后续一些有过住宅买卖的人才,或许近期也契合优先购房的条件,这有助于部分房产的加速出售。
此次方针在供给房源方面也有所调整。《告诉》称,对园区范围内新获得预(销)售答应(存案)的单套建筑面积160平方米以下的产品住宅,房地产开发企业应该将不少于其总建筑面积60%的房源,优先出售给契合条件的园区人才。经过园区人才办确定的特别人才,可以提出请求优先购买单套建筑面积超越160平方米的产品住宅。
别的,为支撑房地产开发企业活跃应对疫情影响,协助企业纾困,将优先购买产品住宅一次性会集认购期从不少于15日调整为不少于7日,经过资历复核的请求人名单公示期从3日调整为2日。
严跃进以为,姑苏园区此次调整方针,本质上也是为了促进和加速园区的房屋买卖,可以理解为是扶持房地产出售的一个方针。

艾芬达电热毛巾架:持续创新突破,打造行业核心竞争力~
艾芬达电热毛巾架:改善浴室环境,畅享干爽舒适!
艾芬达电热毛巾架:浴室焕新装,健康新升级!
海信电视E8Q Pro璀璨登场,对比前代E8N Ultra有哪些升级亮点?
艾芬达电热毛巾架:告别春季潮湿,开启舒适生活新篇章!
艾芬达电热毛巾架:一键除湿,把阳光搬回家!
艾芬达成功通过L7级认证,数字化实力获权威认可!
数字化、智能化浪潮下,艾芬达电热毛巾架为行业发展开辟新路径!